
Product View











Detail
PM 2.5 air particle / dust sensor laser inside digital output module air purifier PMS7003 High precision laser PM 2.5 sensor
PMS7003 is a kind of digital and universal particle concentration sensor with which the number of particles floating in the air, ie the particle concentration, can be determined and output in the form of a digital interface. This sensor can be placed in variable instruments related to the concentration of airborne particles or other environmental improvement devices to provide correct concentration data in a timely manner.
Working principle
The laser scattering principle is used for such a sensor, that is, scattering is created by using a laser to emit suspended particles in the air, then collecting scattered light to a certain degree, and finally obtaining the curve of the scattered light change over time. In the end, the equivalent particle diameter and the number of particles of different diameter per unit volume can be calculated by a microprocessor based on the MIE theory. The functional diagram for each part of the sensor shown in Figure 1 is as follows.



Output result
Mainly given as the quality and number of the individual particles with different sizes per unit of volume, the volume of the number of particles is 0.1 l and the unit of mass concentration is μg / m³.
There are two options for digital output: passive and active. The standard mode is active after switching on. In this mode the sensor automatically sends serial data to the host. Active mode is divided into two sub-modes: stable mode and fast mode. When the change in concentration is small, the sensor runs in stable mode with the real interval of 2.3. And if the change is big, the sensor will be automatically changed to the fast mode with the interval of 200 to 800 ms the higher the concentration. the shorter the interval.
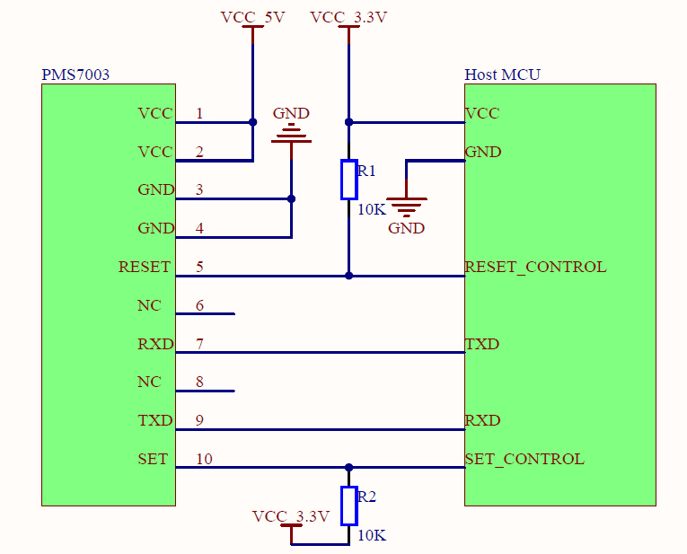
Circuit Attentions
1) A 5V DC power supply is required as the fan should run on 5V. However, the high level of the data pin is 3.3V. The level conversion unit should be used when the host MCU's power is 5V.
2) The SET and RESET pins are pulled in, so they should not be connected when not in use. A sensor is only equipped with a female seat, the nut is difficult to pull out after insertion, please note.
3) PIN7 and PIN8 must not be connected.
4) Due to the performance of the fan, stable data should be obtained at least 30 seconds after waking the sensor from sleep mode.
Installation instructions
1) The metal shell is connected to the GND. Therefore, make sure that it is not short-circuited with the other parts of the circuit except GND.
2) The best type of installation is to closely match the entry and start level to the level of the host. Or a screen should be placed between the insert and the beginning to prevent the air flow from escaping from the internal circuit.
3) The blowhole in the host's shell should not be smaller than the insert.
4) The sensor must not be installed in the air flow of the air filter or shielded by any structure.
5) The sensor should be installed at least 20 cm higher than the wing to prevent it from being blocked by the herd dust.
6) Do not break the sensor.
Other attentions
1) Only the consistency of all PM sensors from PLANTOWER is promised and guaranteed. The sensor should not be checked with third party devices.
2) The sensor is normally used in normal indoor spaces. Therefore some protection needs to be added when used in the following conditions:
a) The concentration time ≥ 300 μg / m³ is longer than 50% of the entire year or the concentration ≥ 500 μg / m³ is longer than 20% of the entire year.
b) kitchen
c) water mist condition such as bathroom or hot spring.
d) outdoors
Package include:
1 x dust sensor module


Copyright © 2017 DataDaciques
Product View








Detail
PM 2.5 air particle / dust sensor laser inside digital output module air purifier PMS7003 High precision laser PM 2.5 sensor
PMS7003 is a kind of digital and universal particle concentration sensor with which the number of particles floating in the air, ie the particle concentration, can be determined and output in the form of a digital interface. This sensor can be placed in variable instruments related to the concentration of airborne particles or other environmental improvement devices to provide correct concentration data in a timely manner.
Working principle
The laser scattering principle is used for such a sensor, that is, scattering is created by using a laser to emit suspended particles in the air, then collecting scattered light to a certain degree, and finally obtaining the curve of the scattered light change over time. In the end, the equivalent particle diameter and the number of particles of different diameter per unit volume can be calculated by a microprocessor based on the MIE theory. The functional diagram for each part of the sensor shown in Figure 1 is as follows.



Output result
Mainly given as the quality and number of the individual particles with different sizes per unit of volume, the volume of the number of particles is 0.1 l and the unit of mass concentration is μg / m³.
There are two options for digital output: passive and active. The standard mode is active after switching on. In this mode the sensor automatically sends serial data to the host. Active mode is divided into two sub-modes: stable mode and fast mode. When the change in concentration is small, the sensor runs in stable mode with the real interval of 2.3. And if the change is big, the sensor will be automatically changed to the fast mode with the interval of 200 to 800 ms the higher the concentration. the shorter the interval.
Circuit Attentions
1) A 5V DC power supply is required as the fan should run on 5V. However, the high level of the data pin is 3.3V. The level conversion unit should be used when the host MCU's power is 5V.
2) The SET and RESET pins are pulled in, so they should not be connected when not in use. A sensor is only equipped with a female seat, the nut is difficult to pull out after insertion, please note.
3) PIN7 and PIN8 must not be connected.
4) Due to the performance of the fan, stable data should be obtained at least 30 seconds after waking the sensor from sleep mode.
Installation instructions
1) The metal shell is connected to the GND. Therefore, make sure that it is not short-circuited with the other parts of the circuit except GND.
2) The best type of installation is to closely match the entry and start level to the level of the host. Or a screen should be placed between the insert and the beginning to prevent the air flow from escaping from the internal circuit.
3) The blowhole in the host's shell should not be smaller than the insert.
4) The sensor must not be installed in the air flow of the air filter or shielded by any structure.
5) The sensor should be installed at least 20 cm higher than the wing to prevent it from being blocked by the herd dust.
6) Do not break the sensor.
Other attentions
1) Only the consistency of all PM sensors from PLANTOWER is promised and guaranteed. The sensor should not be checked with third party devices.
2) The sensor is normally used in normal indoor spaces. Therefore some protection needs to be added when used in the following conditions:
a) The concentration time ≥ 300 μg / m³ is longer than 50% of the entire year or the concentration ≥ 500 μg / m³ is longer than 20% of the entire year.
b) kitchen
c) water mist condition such as bathroom or hot spring.
d) outdoors
Package include:
1 x dust sensor module
2) Economy shipping needs 2-5 weeks to arrive mostly.
In rare case, it can take up to 6-8 weeks.
It depends on your location and local postal service, as well as the weather condition along the shipping.
Am 13.01.2026 hat der Verkäufer die folgenden Angaben hinzugefügt: